Acquisition
The Basics
Data collection requires four pieces of equipment:
- an Analog-to-Digital Converter (A/D) board,
- a Pulser/Receiver (P/R),
- an ultrasonic transducer,
- a standard desktop or laptop computer to display the resulting information.
In a data collection, the P/R is triggered (often by a signal from the A/D board) which sends a burst of electricity to the ultrasonic transducer. This excites the transducer, which generates a burst of ultrasound. The returning ultrasound is sent back to the P/R, which sends the resulting waveform to the A/D board. The A/D board turns the waveform into digital information, which is processed into Peak Amplitude and Time of Flight results.

By continuously triggering the P/R while moving the transducer along an axis, we can generate results along a scan line. By stepping along a second axis after each scan line, a raster image of data is generated.
The trigger of the P/R is synchronized to the start of collection on the A/D board, so that the waveforms are always generated at the same point in time. In practice, this usually means that the A/D board itself sends the trigger to the P/R.
See Also: Triggering
Acquisition with a Phased Array
With a phased array device such as an Olympus FocusPX, The Pulser and A/D are combined in order to handle the complex interactions between the individual elements.
Pulse-Echo vs Through Transmission


Pulse-Echo (aka P/E) is the ultrasonic technique of sending and receiving the echoes through the same transducer. Through-Transmission (aka TT) is the ultrasonic technique of using one transducer to send a pulse of sound, and a second transducer on the opposite side of the part to receive the echoes.
Depending on your equipment and requirements, there are several ways to set up a system to do P/E scans, TT scans, or both at the same time.
Single-Channel P/E and TT
If all you have is a single Pulser-Receiver and a single channel A/D board, you can do a P/E scan or a TT scan, but generally not both at the same time. This is because many pulsers are built to operate in either TT or PE but not both. This is because the output signal of the pulser has to come from either the P/E source or the TT source.
P/E using a Phased Array
When using a Phased Array, one or more Focal Laws can be applied that will trigger a series of elements. This will generate a collection of waveforms that are created with P/E.
T/T using a Phased Array
In order to do T/T with a Phased Array, two phased array transducers must be configured so that one has focal laws that are transmitting, and the other contains focal laws that are receiving. With FocusPX Devices, the Transmitting focal laws must have their Receiving time set to maximum, and with the Receiving focal laws, the Sending time must be set to maximum. For Olympus FocusPX, this will also require two devices.
Simultaneous P/E and TT
Overview
To do simultaneous P/E and TT scans, you must have at least two independent P/R channels, either using a multi-channel Pulser-Receiver or using two separate pulsers.
Additionally, if you wish to use the same transducers for both P/E and TT, you must be able to synchronize the trigger to both pulsers, or use a dual-channel pulser such as a DPR500. For other pulsers, you must use the trigger from one A/D to trigger both pulsers simultaneously.
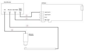
Two Single-Channel A/D Boards, Two Single-Channel Pulsers
With two A/D boards, each pulser and each A/D must be triggered simultaneously. The setup must be configured so that this is the case whether or not the user is scanning.
When scanning using Encoder or Motor triggering, this will not be an issue: both boards will be triggered from the same encoder or motor input. This keeps the triggering in sync.
However, when not scanning, no encoder or motor triggers are present. In order to keep the system in sync so that the user may setup gating and data collection, a different configuration is required.
This can be done by connecting the trigger output of one A/D board to the P/E pulser and the second A/D using T-connectors. The second A/D is put in BNC trigger mode (aka "External" or "External +/-") so that it will start digitizing at the same time as the primary A/D board. The TT pulser is passively receiving the TT signal and does not require a trigger.
For this configuration, make sure that the Configuration option Don't trigger on channels that are not visible is turned OFF.
Warning:This method is potentially dangerous to the A/D boards and/or pulsers if more than one device is sending a trigger. In ODIS, make sure that you only use one device for triggering by turning on Allow different trigger modes per channel in the Configuration dialog, and making sure the second A/D is in BNC trigger mode.
|
Example wiring for simultaneous P/E-TT using two A/D boards and two pulsers. Note the connections to the trigger from first A/D board. |
One Single-Channel A/D Board, Dual Single-Channel P/Rs
If the user only has one single-channel A/D board, it is possible to do simultaneous P/E-TT by combining the signal outputs of both pulsers using a JFW divider/combiner or similar device. Since the TT signal occurs later than the P/E signal, it is possible to set up gating that collects both results. This also depends on the type of transducer and the amount of delay between the reception of the P/E signal and the TT signal.
This configuration is also possible with by using a dual-channel DPR500.
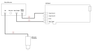
Dual-Channel P/R, Two Single-Channel A/D Boards
If the user has a two single-channel A/D boards and a dual-channel P/R, The following configuration will work. In this configuration, the P/R signals are connected to the respective A/Ds.
As in the previous example with two A/D boards, connect the trigger output of one A/D board to the P/E pulser and the second A/D using T-connectors. The second A/D is put in BNC trigger mode (aka "External" or "External +/-") so that it will start digitizing at the same time as the primary A/D board. The TT pulser is passively receiving the TT signal and does not require a trigger.
For this configuration, make sure that the Configuration option Don't trigger on channels that are not visible is turned OFF.
Warning:This method is potentially dangerous to the A/D boards and/or pulsers if more than one device is sending a trigger. In ODIS, make sure that you only use one device for triggering by turning on Allow different trigger modes per channel in the Configuration dialog, and making sure the second A/D is in BNC trigger mode.
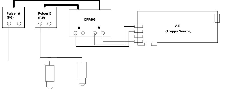
Dual-Channel P/R, Dual-Channel A/D
This configuration assumes the use of a dual-channel DPR500.
Using a dual-channel P/R and a dual-channel A/D, a user can do both P/E and TT with fewer complications.
Only one trigger connection is needed from the A/D board. The P/E pulser (A) will trigger while the TT pulser (B) passively receives the TT results. It is up to the operator to set up gating on both channels so that data can be collected.
Simultaneous P/E and TT with a Phased Array
Using two phased array transducers, it is possible to set up focal laws such that one or both transducers have BeamSets set to P/E and T/T.
Simultaneous P/E
Overview
To do multiple P/E scans, you must have at least two independent P/R channels, either using a multi-channel Pulser-Receiver or using two separate pulsers.
With a Phased Array, simultaneous P/E is part of the design.
Dual-Channel P/R, Dual-Channel A/D
This configuration assumes the use of a dual-channel DPR500.
Using a dual-channel P/R and a dual-channel A/D, a user can do simultaneous P/E.
Only one trigger connection is needed from the A/D board. The P/E pulser (A) and P/E pulser (B) will both trigger as long as channel (B) is slaved to channel (A). It is up to the operator to set up gating on both channels so that data can be collected.









