Triggering
Triggering tells the P/R when to fire and the A/D board when to collect a result. Triggers may be generated by the A/D board, the P/R, the Motor controller, an external signal, or a combination of all three. Many different triggering modes are available, depending on the user requirements.
Common Triggering Modes
Auto-Software
| A/D Setting | P/R Setting | MC Setting |
|---|---|---|
| Auto | External | N/A |
In this mode, the A/D board generates a trigger about every 10th of a second and collects the result. This data can be displayed on the Digital Oscilloscope. This is also called "Internal" mode when using an Olympus FocusPX Device.
This is the default mode when the system is idle. It cannot be used for collections. In ODIS-IC and ODIS-NDT, if the user wishes to see the scope update via their desired trigger collection mode, the Configuration option "Always use Software Trigger when not scanning" must be disabled.
On a system with multiple A/D boards, each board is triggered independently if in Auto-Software mode. Because of this, the user may experience "crosstalk" on the Scopes if the ultrasonic signals from multiple transducers overlap each other. To prevent this, make sure the configuration option "Don't trigger on channels that are not visible" is enabled.
Pulse-on-Position (Encoder Triggering)
| A/D Setting | P/R Setting | MC Setting |
|---|---|---|
| Encoder | External | N/A |
Pulse-on-position is used to trigger every X encoder counts, where X depends on the desired image resolution. Using a linear encoder and a stiff search tube, the position of the trigger can be repeated with extreme accuracy. In this mode, the encoder position is fed directly to the A/D board, which determines when to trigger the P/R.
Encoder Triggering is the default trigger mode for scanning unless otherwise configured.
In ODIS-IC or ODIS-NDT, depending on the A/D board used, the encoder position inputs can be Step and Direction (EncoderAB) or Clockwise/Counterclockwise (EncoderCW).
For software that uses Olympus FocusPX Devices, the encoder type is defined in the *.exe.config file.
Pulse-on-Position (Motor Triggering)
| A/D Setting | P/R Setting | MC Setting |
|---|---|---|
| Internal | External | Trigger On Position |
Pulse-on-position with Motor triggering is similar to Encoder triggering, with the exception that the motor position is used to generate the trigger. In this mode, the motor controller is configured to generate the pulse, which is sent to the A/D board via Internal triggering.
Using motor triggering is often advantageous where there is no linear encoder feedback on the scan axis, or where the user may wish to perform scans on different axes without rewiring the system.
Not all motor controllers are capable of motor triggering: consult your user manual for details.
See Also:Motor Trigger Connections
Other Triggering Modes
Internal
| A/D Setting | P/R Setting | MC Setting |
|---|---|---|
| Internal | External | N/A |
Internal triggering uses a 3-pin connector on the A/D board to receive a 5V TTL pulse, which tells the A/D when to trigger the P/R. This mode is used for Motor Triggering.
Internal triggering can set to trigger on the rising edge of the pulse (+), or the falling edge (-).
Threshold
| A/D Setting | P/R Setting | MC Setting |
|---|---|---|
| Threshold | Internal or External | N/A |
Threshold triggering is used to trigger whenever the A or B signal input to the A/D board exceeds a programmed voltage threshold. Because the trigger is dependent on the results of the input signal, the threshold cannot exceed the current Input Range, or triggering errors will occur.
Most ODIS supported A/D boards can be set to trigger on either a rising edge(+) or a falling edge (-).
BNC
| A/D Setting | P/R Setting | MC Setting |
|---|---|---|
| External | Internal or External | N/A |
Also called External triggering, BNC triggering is used to trigger whenever the Trigger input to the A/D exceeds a programmed voltage threshold.
Most ODIS supported A/D boards can be set to trigger on either a rising edge (+) or a falling edge (-).
Setting the Triggering Mode
In Basic Mode, the system is assumed to use Encoder triggering.
In Advanced Mode, the trigger mode can be on the Scan Manager window under the Options tab. More options (such as setting the trigger edge) can be enabled by checking the "Advanced" checkbox next to trigger mode list.
Manually Configuring for Encoder Triggering
- Login to ODIS in Advanced mode
- Select the "Options" tab of the Scan Manager window
- make sure "Trigger on Motor Position" is NOT checked
- Select "Use A/D default"
- Select the Acquisition Window
- Using the button at the upper left, show the Controls on the Acquisition window
- Select the Board Settings Tab
- make sure Trigger mode is set to "Auto-Software"
Manually Configuring for Motor Triggering
- Login to ODIS in Advanced mode
- Select the "Options" tab of the Scan Manager window
- make sure "Trigger on Motor Position" is checked. This will automatically switch the Trigger Mode to "Motor".
- Select the Acquisition Window
- Using the button at the upper left, show the Controls on the Acquisition window
- Select the Board Settings Tab
- make sure Trigger mode is set to an "Internal" setting, e.g. "Internal(SMC)+"
The drop-down will be overridden if the "Trigger On Motor Position" option is set. If checked, the Internal triggering mode of the A/D board is used.
Configuring Trigger Mode on Multiple Channels
In both the above cases, all channels in the system are set to the same triggering mode. To enable different trigger modes per channel, the option "Allow different trigger modes per channel" must be enabled. When checked, the Trigger Mode can be overridden by selecting from the drop-down menu in the Board Settings tab of the Digital Oscilloscope. This will set each channel to the triggering mode required. Note that available triggering modes will be different depending on the type of A/D board: consult the A/D manual for details.
If "Allow different trigger modes per channel" is NOT checked, then when scanning begins, the triggering mode will revert to Encoder triggering (Basic Mode), or the setting in the Options tab of the Scan Manager (Advanced Mode).
See also: Multi-Channel Collecting.
Configuring the P/R for Triggering Modes
In general, if the A/D board (or other external source) is doing the triggering, the P/R should be set for External triggering. If the P/R will generate the trigger, it should be set for Internal triggering. Usually the P/R will have controls to set the rep rate of the trigger signal if in Internal triggering mode.
Synchronizing Triggers
Care must be taken to make sure the triggering of the P/R and the A/D are synchronized, otherwise the user may experience signal "jitter" or other symptoms. When using Threshold or External triggering modes, the shape of the incoming signal is also important: noise or other interference will cause the trigger to occur at different times.
If using a multi-channel system with Encoder or Motor triggering, make sure that the system has been initialized (or use the "Set Zero" option) so that all counters have been properly zeroed before scanning. Otherwise, different A/D boards may trigger at different times.
Triggering Modes and Scanning
A Scan collection expects a certain number of triggers per scan line, based on the scan length and increment set by the user. If not enough triggers occur, the scan will time out. If too many triggers occur, the scan image may be distorted.
The expected rate of triggers is dependent on the scan velocity. In common trigger modes (pulse-on-position with either motor or encoder positions), this will be implicit in the setup of the scan. In other modes, it is up to the operator to synchronize the trigger rate with the scan velocity.
Fast Downloading
In a normal collection, we expect to get results as quickly as possible. We can save some time by enabling Fast Downloading, which causes the transfer from the A/D board to start immediately. This assumes that enough data will be generated before the transfer times out. For linear scans, this is generally acceptable as the number of points collected will exceed the minimum transfer size quickly.
However, for Rotational scans, the slow acceleration and generally coarser scan increment can cause the transfer to time out before enough data is generated. In this case, we disable Fast Downloading and instead, the system will query the A/D board for a sufficient number of triggers before starting the transfer. This allows slower acquisitions to proceed normally.
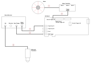
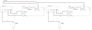
Making Connections
Triggering will only work if your system is wired correctly. Below are some common configurations, using a generic pulser/receiver and an Acquisition Logic 8xGTe for reference.
Consult your instrument manuals for details on how to properly configure your P/R and A/D for the desired triggering mode.
Note: The configurations below use a P/R in Pulse-Echo mode.
